A TOUR OF STARS REACH
BUILD NOTES | FROM THE DEVS | SPOTLIGHT | NEWS/PRESS | LORE

Today I’m going to give you a tour of Sterne Reichweite, the game. Like, the whole thing.
By Raph Koster
WHAT IS IT?
Sterne Reichweite is an MMORPG. It’s not a small scale survival game, it’s a game where thousands of players play together in a shared setting, a giant game with thousands of planets in a single galaxy. It’s a game in which those players explore, settle on, and rule living alien worlds.
WHO ARE YOU?
You’re a human – one of eight kinds (our hoped-for target at launch). Oh, some look like sasquatches and some like devils, some like merfolk and some like hairless apes, but they’re all human in the end. And just as humans do, they’ve all managed to ruin their homeworlds in a variety of ways. Just as it looked like the species was doomed, each of the eight were visited by mysterious robotic Servitors from space and given a second chance by being given access to the stars..
You start out by selecting stats, of course. It’s an RPG! You’ve got three bars to worry about at the bottom of the screen: your health, your focus, and your stamina. Health is hit points, focus is basically sci-fi mana, and stamina is used for physical exertion.
Your character is made up of nine stats that you allocate at character creation, with names like Constitution, Agility, and Concentration. These come in sets of three, and ultimately determine how the three bars behave. If you want a lot of stamina, you probably want to allocate points into Fitness. If you would rather have a smaller bar but faster stamina regen, you would lean into Power instead.
You can also customize your character visually. We plan to support height, weight, muscularity, gender, and all the usual ways of morphing your face and body to look unique.

You’re an emigrant, leaving your homeworld behind to head out into the larger galaxy, sponsored by the TransPlanetary League, a government formed by the eight types of humanity. They’ll hand you a simple blaster, your chosen basic tools, and basic training before letting you loose in the galaxy to make a new life among the stars.
WHAT’S THAT GALAXY LIKE?
We like to say, it’s the most alive gameworld ever made. It’s all simulated, and everything reacts as it should. Lakes freeze over in the winter. Trees grow, and propagate. Sometimes, forests burn down. Players can affect it all, too. They can dig holes in asteroids or drive creatures extinct. You can watch an older video about that here – sorry about the graphics, they’re from a year ago, and the game doesn’t look like that anymore!
In most games of all sorts, but especially in MMOs, we have grown used to worlds crafted by designers that never change. In our game players change the world: they reshape the landscape, build whole cities, and yeah, probably ruin more planets just like humans ruined the original eight homeworlds. The land doesn’t “heal” or pop back to its prior state, meaning that every choice made has real consequences.
In Sterne Reichweite, new space sectors and planets are discovered as the game runs. Old wormholes might collapse, leaving older sectors of space unreachable. The game map is always changing. This matters because every one of these planets has different creatures, different resources with different stats, and of course, varying environments driven by varying climates, gravity, season lengths, and so on. We lean towards hundreds or thousands of smaller planets and space sectors, rather than just a few really large ones.
And both ground and space are lebendig – not just with the simulation, but also with aliens everywhere. The mysterious tentacular hivemind called the Cornucopia throws spores down on unsuspecting planets and infests them with corruption. The robot Servitors roam the spaceways sternly monitoring for violations, and occasionally molecularly disassembling people. Rogue berserkers hide in asteroid fields and there are worms in the wormholes. Creatures fling balls of lava at you and blow craters in the ground. They spread and propagate across planets, and can invade your town unless you beat them back. You can even drive them extinct… and revive a species if you have their DNA.

WHAT DO YOU DO?
Well, you want to make your mark in the galaxy! The game offers a lot of ways to play, because it’s a true sandbox.
- You could build a farm, or a business.
- You could mine for gold, alien crystals, or just raw stone.
- You could craft amazing objects: an armoire, or a starship; a house, or an antigravity device.
- You could fight dangerous alien monsters.
- You could herd animals, and make clothes from their pelts.
- You could entertain others in the local tavern or cantina.
- You could map these worlds and sell your maps to newcomers.
The whole point is that you should be able to play the way you want, and the game should offer a progression path and ways to make in-game money for that playstyle.
You progress using skill trees we call professions. Every profession is a distinct way to play, and gives you access to tools and special abilities. People who have the tool but not the skill can’t use the tool effectively. People who have the skill and not the tool also can’t use the abilities. (This means we don’t need to have soulbound items, by the way!).
You progress by using the tool for a given profession, earning XP in that profession, and spending that XP to learn new skills in that profession. You can learn all the skills in the game, but you can’t keep them all active at once – there are only so many you can keep in practice at once. If you want to switch which ones you have in practice, you will need to wait some real world time, to prevent exploits.
We did a whole article about advancement and skill trees, so if you want to dive deeper, you can look over here.

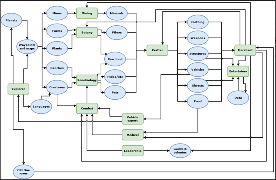
WHAT SKILLS ARE THERE?
Lots. Enough that I’ll have to do a whole separate article about them. But I will say that they fall into major groups:
- Rangers are all about wilderness exploration, stealth, and forward bases. We did a blog post a while back that described this in some detail.
- Mineralogists are prospectors and miners of minerals, gems, and gases. There’s a blog post about this too!
- Botanists are all about plant life, forestry, farming, and herbalism. Farming is in our next update, and we recently published a preview.
- Merchants are about business: buying and selling items, running shops, transport logistics.
- Criminals evade taxes and smuggle goods.
- Xenobiologists gather creature genetics, learn alien languages, and train pets.
- Chefs cook!
- Artisans craft a huge array of things ranging from woodworking to metallurgy, from civil engineering building roads to weaponsmiths making blasters.
- Medics engage in active healing, but also craft medicines and engage in genetic modification.
- Arts professions we hope to include cover making music, dancing, writing and journalism, and maybe even theater.
- Leadership encompasses inspirational group buffs, group combat tactics, formations (which you might use for dancing too!)… basically, things related to coordination. At higher levels you unlock Politician skills which allow you to create and manage public spaces.
- Combat tactics covers a variety of subspecialties around combat styles. Kill streaks, evasion bonuses, tanking, and so on can all unlock what we call “overfocus” and special moves you can only do in that state.
- Combat engineering is all about building shields, turrets, and mines. With our dynamic world, we can make this really cool.
- Weapon specialties will include bows, heavy turret guns, a spread of gun types from sniper rifles to close up assault weapons and pistols, fun stuff like swords, spears and sci-fi throwing knives, and if we can manage it, whips.
- Piloting is still a ways out, but probably self-explanatory.
HOW DOES IT ALL FIT TOGETHER?
It’s all tied together by the game economy. Every way to play outputs either goods or services other people need. Warriors need those weapons that weaponsmiths make. (In fact, all the weapons break and decay. Everything does.) Weaponsmiths can’t craft anything without the resources miners find. Miners need logistics to transport loads of heavy stuff.
Players will be able to create missions for one another: essentially, quests to deliver goods across the galaxy. Inventory space is intentionally limited, and you will be moving materials around using transport vehicles and supply lines. Advanced planets might set up wholesale markets. Artisans can choose to experiment on their crafted items to make unique one-off branded goods, but these can only be sold in player shops, not on the market.

WHAT ABOUT CONTENT?
Besides the quests that players create for one another, there will be the things that we developers put in the mix. Planets can have encounters and hidden secrets, dynamic points of interest, and so on.
There are also events: planetary invasions by the Cornucopia, the possibility of Servitor eradication if you mistreat your world, and natural disasters like meteor showers. Alien spacecraft might crash nearby.
But at heart, this is a game about players taking control, not just about devs providing themepark rides for you. We can do things like progress the story of the game as a whole via environmental storytelling and events, but it’s not really a game like FFXIV or SWTOR where you are playing through a storyline arc for your character.
ELDER GAMES
You’ll master all the skills you care to, and play through the progression game, and see all the content. What do you do as a player who has done it all?
We don’t like thinking in terms of “endgame.” Worlds shouldn’t have ends. But we do think in terms of elder games, the ways to play for people who have done everything.
The easy one is homesteading. Players can claim land and build. It’s a nice way to be creative and feel like you own a patch of an alien world (or a chunk of open space – you can do everything I’ve described in outer space, not just on the ground!). We did an article about this when we rolled it out for testing.
Then there is the challenge of managing a planet. We allow the inhabitants of a world to claim it, set up a government, and try to manage the world. They will quickly find (as we have during testing) that most players descend like locusts and wreck worlds. They will be able to set tax rates, build permissions, and even the PvP rules. Keeping your planet alive is important: you will be able to see a health bar for how the planet as a whole is doing.
And there’s war. It’s not a core focus for us right now, but we have a design that includes three factions each allied to major cultures from the game lore: the Servitors, the Cornucopia, and the humans. Once we get there, we plan to have zone-based PvP, with wild space planets, faction point tracking and faction perks, and so on. We also plan a guild type just for PvP guilds so they can be ranked against one another.
Of course, economic competition is yet another form of PvP, just a little less violent. Building up the most powerful company in the galaxy is absolutely an elder game we are working towards.
Lastly, we do hope that we see roleplaying developing in this game. We have a lot of lore, and we’re posting up a short story every week to give glimpses into the universe of Stars Reach. You can check out the stories posted so far here.

THE BIG PICTURE
Ultimately, this is about handing you a galaxy. Putting you, the players, in control. It’s about building that immersive, reactive, dynamic world we have dreamt of since we all read Snow Crash or first saw a Holodeck. Our dreams for MMOs haven’t been big enough for a while. Sterne Reichweite is all about being a game that dreams big.
I hope this overview gives you a good enough sense of what we’re building that you can dream along with us. I’ll see you in the asteroid belt!
BE A PART OF THE JOURNEY
Stars Reach is the MMO sandbox we’ve always dreamed of. Terraform planets, build empires, and shape a living galaxy. Help bring this world to life! Back us on Kickstarter and be part of the journey from day one.
RELATED POSTS
